Изготовитель: «Прикарпатский радиозавод», г. Ивано-Франковск и «Волжский электромеханический завод», г. Волжск.

Технические характеристики 35 АС-018:
3-х полосная напольная АС с фазоинвертором
Рекомендуемая мощность усилителя: 20 – 70 Вт
Диапазон воспроизводимых частот: 25 (-16 дБ) – 25000 Гц
Неравномерность АЧХ в диапазоне 100 – 8000 Гц: +4/-3 дБ
Чувствительность: 86 дБ (0,38 Па/√Вт)
Сопротивление: 4 Ом
Минимальный импеданс: 3,2 Ом
Предельная шумовая мощность: 70 Вт
Установленные динамические громкоговорители:
75ГДН-3-4 (бумажный диффузор на пеновом подвесе)
20ГДС-3-8 (бумажный диффузор на пеновом подвесе)
6ГДВ-7-16 (шелковый купол с пропиткой)
Размер (ВхШхГ): 720х370х290 мм
Масса: 27 кг
Особенности конструкции 35 АС-018
Корпус АС выполнен в виде прямоугольного не разборного ящика из древесностружечной плиты, фанерованной шпоном ценных пород дерева. Толщина стенок корпуса 18 мм, лицевая панель, с целью увеличения ее жесткости, изготовлена из плиты толщиной 38 мм. В конструкции корпуса предусмотрены элементы, увеличивающие жесткость корпуса и снижающие амплитуду колебаний стенок, в частности, имеется деревянная распорка, соединяющая лицевую панель и заднюю стенку и расположенная между низкочастотной головкой и отверстием фазоинвертора.
Установленные громкоговорители 35 АС-018:
Использован набор головок, аналогичный применяемому в 35 АС-012 (ПО «Радиотехника»): 75ГДН-3, 20ГДС-3, 6ГДВ-7, изготовляемый ПРЗ г. Ивано-Франковск. Головки установлены на лицевой панели корпуса симметрично относительно вертикальной оси АС. Головки обрамлены декоративными накладками из пластмассы с покрытием «под металл»: накладка головки НЧ — кольцевая с четырьмя крепежными выступами в виде «ушек», накладка головок СЧ и ВЧ — прямоугольной формы. Для предотвращения влияния на характеристики головки СЧ колебаний воздуха в корпусе АС, возникающих при работе низкочастотной головки, с внутренней стороны головка СЧ изолирована от общего объема специальным герметичным пластмассовым колпаком.
На лицевой панели АС, кроме головок с накладками, расположено отверстие диаметром 70 мм — выход пластмассовой трубы фазоинвертора, данной 180 мм, а также декоративный шильдик с названием АС, основными техническими характеристиками и кривой, приближенно изображающей АЧХ звукового давления АС. Головки НЧ и СЧ спереди защищены от внешних механических воздействий черненой металлической сеткой. Геометрические размеры фазоинвертора обеспечивают настройку на частоту 25 – 30 Гц.
Внутренний объем 63 л. Для уменьшения влияния на АЧХ звукового давления и улучшения качества звучания АС резонансов внутреннего объема корпуса последний заполнен звукопоглотителем, представляющим собой маты из технической ваты, обтянутые марлей, равномерно расположенные и закрепленные на внутренних стенках корпуса.
Схема фильтра 35АС-018:

L1 = 1,4 мГн, L2 = 1 мГн, L3 = 0,43 мГн
Внутри корпуса на едином стальном шасси смонтированы разделительные фильтры, обеспечивающие электрическое разделение низко-, средне- и высокочастотных полос АС. Каждый из них представляет собой:
- фильтр низкочастотной головки; фильтр верхних частот первого порядка, обеспечивает спад АЧХ 6 дБ на октаву;
- фильтр среднечастотной головки – полосовой фильтр первого порядка, обеспечивает спад АЧХ в сторону низких и высоких частот 6 дБ на октаву;
- фильтр высокочастотной головки – фильтр нижних частот второго порядка, обеспечивает спад АЧХ в сторону средних частот 12 дБ на октаву.
Частоты раздела: между головками НЧ и СЧ — 650 Гц, между головками СЧ и ВЧ — 4500 Гц. В конструкции электрических фильтров применены резисторы типа С5-35, конденсаторы — МБГО, катушки индуктивности — на пластмассовых каркасах с «воздушными» сердечниками.
На задней стенке корпуса АС расположены специальные клеммы, позволяющие с помощью винтового соединения подключать подводящие провода. На клеммах АС маркирована полярность подключения. На основании АС установлены четыре пластмассовые ножки. В комплект поставки входит подставка специальной формы, изготовленная из никелированного стального прута и обеспечивающая, при необходимости, изменение угла наклона акустической оси АС.
Спасибо Федору, а так же мастерской Змеиный огонь за фото.




















Разрешите всех попривествовать и пожелать приятного времени суток.
Аккустикой занимаюсь с 1972 года. Вначале 80-х удалось разжиться аккустикой:
НЧ 6ГД-2РРЗ
ВЧ 1ГД-3 РРЗ.
если у кого то есть радиосправочник тех лет, посмотрите звуковое давление данной аккустики.
Питаю АС на 102 литра где стоть данная аккустика, одиссеем 002.
Скажу честно, в своей жизни слышал очень много ЗК, включая импортные, подобного не попадалось.
Вы и наберите 6ГД-2. Там это уже обсуждалось.
100 литров для 6ГД-2 мало. 130 впритык.
Доброго времени суток. Присматриваюсь к этой акустике в замен моей Электроники 033. (Хотелось бы конечно поменять на что-нибудь типа Heco, но финансы говорят, что и эта очень хорошая акустика). И возник вопрос. На разных фотографиях пыльник на НЧ звене разный. На одних он маленький (прям как на моей электронике), а на других большой как на 75ГДН-1. Так вот вопрос, почему так и какой он всё-таки должен быть????
А вы уверены , что услышите разницу между 033 и 018? Если НЧ с маленьким колпаком – значит подвес из ППУ и возможно посыпался, большой резиновый. Могут быть оба варианта – главное исправные
То-есть, если пыльник большой, значит подвес на резине?
Ничего подобного.у меня с большим колпаком на ппу.родные.
Приветствую Алексея!
Так по качеству ВЧ 033-я всегда выше была. Я эту Электронику и купил без раздумий, услышав как звучит изодинамик. И ещё очередь стояла — раскупили в момент (1989 год). Но тут дело Ваше: хозяин — барин.
Хотите сказать, что Электроника лучше звучит?
Доброго дня Алексею!
Мой совет — он субъективный, тут ничего не поделаешь. Много лет назад я (опять моё мнение) очень хорошо слышал, поэтому и мог выбирать. Правда в моих 033-их все подвесы на НЧ давно рассыпались, я их не стал восстанавливать. СЧ почти сразу после покупки АС заменил на 5ГДШ-5-4 (импорт купить тогда не мог). Остались одни хорошие воспоминания.
Найдется немало поклонников и у 35АС-018.
У 033-их проблемы были с подвесами на НЧ и СЧ (ППУ разрушается) и с качеством контакта в 25ГДВ-1-8. Если душа просит, то делайте по своему разумению. Свои 033-и я уже восстанавливать не стал, но на базе корпусов можно сделать неплохую двухполоску с тем же изодинамиком (или трансформатором О.Хейла из Китая).
Спасибо, что откликнулись и за советы. Буду думать.
Была 033, поменял на 018, и не пожалел, однозначно лучше звучит! И ВЧ в порядке.
Тут от вкуса зависит, ВЧ там действительно звучат по-другому.
По другому. Принципиальной разницы не увидите. Больше от конкретного экземпляра зависит. Берите свой усилитель и на прослушку.
У 018 НЧ динамик отличается от остальной серии S-90.
По проекту конструкторов он должен быть именно с маленьким колпаком.
Хотя лично попадались версии под пломбами, где стоял динамик с большим колпаком. Ну, похоже ставили то, что было.
Но тем не менее, по замыслу разработчика – динамик на поролоновом подвесе с маленьким колпаком.
Именно так. ППУ подвес и маленький колпак. И корзина специфическая. А пломба ничего не значит. В советских мастерских у мастеров и радиомехаников пломбиры были. И после ремонта пломбировали и гарантийный талон выдавали. А у начальника мастерской гербовая печать была. И централизованно снабжали по заявкам. Но родные подвесы рвались часто и ремкомплектов не хватало. Поэтому и ставили что есть. Но спрашивали клиента согласие. Таких мошенников как сейчас не было.
Доброго времени суток !! Динамик с “малым” колпаком это 50 ГДН-3-30 с подвесом из ППУ производства Прикарпатского з-да. С “большим” колпаком это 30 ГД-2 и тоже на ППУ подвесе того же Прикарпатского з-да( лучше Рижских 75 ГДН-1-4(на дубовой резине), выше чуйка и следствие – более быстрый, собранный бас). У меня такие стоят на Питерских Электрониках 25АС-033 1976-го года выпуска, на 7-ми катушках индуктивности !! Вот это действительно акустика !!
В 1976 году таких колонок как Электрониках 25АС-033 в помине ещё не было
Я наконец-то собрал такую акустику. Заменил все подвесы, проклеил колпаки, пропитал, сфазировал, на пищалках удалил алюминиевую защиту, чтобы не звенела, наклеить уплотнитель между подвесами и защитными сетками. Осталось только терминалы проклеить – звенят на низких частотах. Одно могу сказать: это реально одна из лучших АС в СССР была. Сравнил с Tannoy 601P- практически нет никаких различий, вот вам и хлам за 100$ ))
нормальная акустика , ничего сверхъестественного … кум поклеил резину на сч и нч , я был против , но результат на удивление положителен . возводить в хай энд не стоит , просто хорошая . 30 АС-003 «Эстония» как по мне то гораздо правильней .
цена да , не правильная .
Доброго всем времени суток. У меня такой вопрос: купил данные колонки, подвесы конечно под замену, но это полбеды. Есть ещё такая проблема – одна колонка играет заметно тише, подключал к разным каналам, результат одинаковый. В чём может быть проблема?
Доброго. Тестером не меряли?
Разберите и посмотрите схему.
Схема, на вид, в хорошем состоянии. Сопротивление показывает 4,6 ом
Подводные контакты проверить надо, всю проводку и компоненты фильтра. Доя начала сопротивление на выходе поменяйте, оно должны быть 4 Ома и олниковым
Промерял все компоненты, кроме катушек, сравнил с рабочей колонкой – показания одинаковые ± десятые доли.
Полярность померяйте на акустике / динамиков по схеме….
Оказалось, что ВЧ динамик заменён на этой колонке на 10 ГДВ – 2. И, видимо, припаян был не правильно. А к схеме фильтра вообще просто примотаны провода были. Припаял нормально, и колонка вроде заиграла. Надо теперь поставить новые подвесы и сравнить.
Всем спасибо за советы.
В описании указано, что пищалки в этой акустике – 6ГДВ16, а у меня стоят почему-то 30ГД-2, фото прилагается: https://disk.yandex.ua/d/2td9t7ZQ8WWeMw
Это переделка или разновидность?
И ещё в диффузоре НЧ динамиков на заводе сделаны отверстия для охлаждения, у всех такая же ситуация?
Насколько я знаю,в этих ас нч стоит 75 гдн-3-4.У них отверстий нет.Просто заменили на другой дын.какой был..
Изначально в этих ас стоял такой набор: ВЧ – 6ГДВ-6-16, СЧ – 20ГДС-3-8, НЧ – 75ГДН-1-4 , но с поролоновым подвесом. Потом сменили на привычный набор на 6ГДВ-7, 20ГДС-3, 75ГДН-3. Так что у Вас ранний образец, а одна пищалка уже заменена.
Подскажите точный размер корпуса.
Мои 704х370х260 мм. Но наверно бывают и как в статье.
Александр у Вас 35АС-218 или 018?
Глубина по панелям или с накладками указали?
Подтверждаю-704х370х260 мм
толщина передней ,боковых. задней панели какая? 35 АС-018 «Амфитон. мне нужны точные размеры. СПАСИБО!
Скоро на авито появятся “новые колонки на пломбах, идеальное хранение, 100500 рублей, почти даром”
Смотри выше “Особенности конструкции” 38 и 18 мм
Отремонтировал данные ас. Фильтры оставил заводские. Звучание удивило, звучат лучше с90. Хотя проблемы на вч есть. Все динамики 6гдв6 или 7 пофигу, одно гавно, гармоник столько выдают, что уши циканьем режет. Вега делала 10гдв2, они из всех самые хорошие, это для ленивых модинг. А так я делаю последовательный фильтр и вч заказываю ленточный с китая. Переделал с90 35ас212, появилась сцена, детальность, басы быстрее и детальнее. Вч не цикают и приятно играют. Всем кто может переходите на последовательный фильтр 1го порядка, колонки зазвучат. А то что сч динамик после 5кгц валитсч резко, так это надо в масть использовать, и без всяких проблемных параллельных фильтров полосовых подставляем вч головку. Результат как говорится гениальное просто! Акустика далеко не хайэнд, но честный второй класс! С последовательными фильтрами можно дать 1й класс, а вот до высшего не тянут динамики и акустическое оформление, тут извиняйте, промышленный компромис.
Добрый день!Захотелось на старость лет послушать музыку.Сможете посоветовать какую акустику и какой усилитель взять?Из Ваших коментов сложилось впечатление что скорее всего прийдется дорабатывать?
Являюсь счастливым владельцем этих АС. Действительно, из советской акустики, лучшего нет. Правда покупал в печальном состоянии – ппу сгнил, одна пищала сгорела, расслоились стыки….. Но, после восстановления до заводского состояния, замеров, точной доводки и последующего косметического облагораживания – просто сказка….
Интересно как они звучат по сравнению с S90B.
Самые лучше звучат 35 ас-1.
У всех клонов разное звучание за счёт фильтров и кривизны динамиков.
Мне почему то кажется что звучат они точно так-же как и 35ас012
Даже 012, даже из одной партии могут играть по-разному. Поэтому так много споров про АС из СССР.
откуда здесь внутренний объём в 63л???
Если ВхШхГ 704х370х260мм и толщина ДСП 18мм и передняя 32мм, то внутренние размеры получаются следующие:
704-36мм= 668мм
370-36мм= 334мм
260-38-18мм= 204мм
внутренние ВхШхГ 668х334х204 = 45,5литров!
А если наружные размеры (ВхШхГ): 720х370х290 мм, то:
720-36=684
370-36=334
290-38-18=234
внутренние ВхШхГ 684х334х234 = 53,5литров! (грубо)
И диаметр фазоинвертора 80мм., вроде.
Есть у меня корпуса (именно с наружными 704х370х260мм ) без передних панелей-завтра замеры выложу и этот вечный спор за литры закроем! 🙂
А для Mansoor-Вас вводит в заблуждение при расчетах то,что 18мм передней панели выступают НАРУЖУ а не ВО ВНУТРЬ корпуса!
Получаем:6,68 х 3,34 х 2,52=56,224 литра!
…как говорилось в старом анекдоте -врач должен быть не брезглив,но внимателен!!! 😉
Вот тут интересно получается…
Вы 100% правы по поводу моего заблуждения о передней панели АС! Она наполовину торчит наружу.
Но, Юрий, вы сколько сминусовали с глубины? Почему у вас 252мм получилось?? По логике, если 270мм это внешняя глубина без передней панели, то должно получиться
270 – 19-18 = 233мм (19мм из расчета того, что толщина передней панели 38мм)
а если с передней панелью внешний размер глубины составляет еще + 19мм, то получим наружные 289мм – 38 -18 = те же 233мм. Либо у вас замер идет от края корпуса в глубь, а нет от отступа в 19мм внутрь?
Я уже запутался, если честно. Я сейчас собираюсь отдать лист МДФ под распил для саба с внутренним литражом, как в 35АС-018. Подвес динамиков отреставрировал поставив новые ППУшные. Поэтому хочу максимально точно расчитать корпус. Год назад мне отдали колонки в убитом состоянии. Прежде чем пустить убитый корпус в утиль, я сделал замер рулеткой, предварительно убрав звукопоглотитель и получил следующие внутренние размеры: 670х333х209мм. Возможно, я где-то допустил ошибку. Если вам не сложно, сделайте замер рулеткой только внутренние размеры и, тогда, мы окончательно и бесповоротно поставим жирную точку на литраже данных колонок))
P.S. для Mansoor
…я показал изменения только по глубине,добавьте еще 2 изменения размера и будут у Вас 63 литра! 😉
вот тут вообще ничего не понял))
я вспомнил еще, что в полный размер АС входят ножки и накладки на динамики. Тогда заводские параметры размеров почти верны. А нам нужно вычислить чистый внутренний объем самого корпуса. Юрий, когда будет у вас свободное время, измерьте рулеткой внутренние стороны стенок, пожалуйста!
Вот,Вы сами и добавили 2 изменения в размерах! :-))
Шутка!
А,по сути интересная картина получилась.
Сделал внутренние замеры корпуса без передней панели – 670 х 340 х 210 мм
и получилось 47,84 литра-это факт!
Если учитывать ватное наполнение с коэфф. 1,3,то почти приблизимся к обьявленным заводом 63 литрам!
Или завод следы путал,или реально секретная разработка,или просто мистика! )))
Попробуйте для сравнения пересчитать корпус Вашего саба онлайн (https://subbox.pro/ru/ )
Юрий, толщину стенок не замерили?
20мм
Подключил гаражнамфитоны к бригу 001. После одиссея 010 звучат детальнее.
30ГД-2 на ППУ с большим колпаком, такие ставили в первых 35АС-018
В одном ролике видел как человек демонстрировал свой Одиссей-021 и колонки Амфитон 35 ас-018, то у него были НЧ на ППУ..я так удивился, диффузор ходил овальным образом..в итоге спалил и усь и динамики и даже фильтра ас..Клоун.
Всем привет. Вот сделал свои 35АС-018. Хотя мне кажется это переходная модель от 218 к 018.
Поработал с корпусом, заменил все ППУ подвесы на НЧ и СЧ и исправил ошибку в фильтре. Один СЧ динамик был не правильно подключен.
На графике то что было
Что получилось:
Ну и сам внешний вид. Скоро будет видео с работой по ним.
Фото
Красиво получилось.
У меня лицевая часть чёрного цвета. Это” колхоз” или были и такие?
Такие есть с завода.
Приветствую всех. Подскажите, схемы не читаю. У меня СЧ и ВЧ наоборот полярность на фильтрах как правильно? Тут аналогичная ситуация была https://rt22.ru/viewtopic.php?f=24&t=35515
На схеме правильно. И на Вашей и из статьи.
Почему указан динамик именно 75ГДН? Две пары таких у меня было – в обеих стоял на НЧ динамик с малым колпаком на ППУ подвесе – маркировка 50ГДН-3-30. У этого дина и диффузор кстати рифленый, а не гладкий как в 75ГДН. Я конечно понимаю что все это почти одно и тоже, но хотелось бы аутентичности в описании, а не самодеятельности. Могу фото дина сделать если нужно.
И да – у вас в описании ВЧ динамика указано Пленочный купол. По заводу шли оранжевые мембраны (вроде как пропитанный шелк ), не лавсановые.
Вадим, вас круто на.. обманули. Мало того, что не родные динамики, ещё и с ремонтной подвижкой. В 018х ставили только 75гдн-3. В первых выпусках с большим колпаком и без отверстия в керне. 50гдн там не было никогда с завода. Пищалка родная – 6гдв-7 с лавсановым куполом. В первых попадались 6гдв-6 с жёлтым куполом.
Головки 75гдн-3 и 50ГДН-3 изготавливались на одном заводе (вместе с остальными головками и акустикой 35ас-018) в Ивано-Франковске, так что есть вероятность, что они могли быть установлены с завода. Вадим, какой год выпуска ваших Амфитонов?
Одну пару пару лет назад продал. Так что год выпуска не скажу.
Вторую сейчас отреставрировал – одна бумажка частично была на одной колонке- если шматок остался, скажу.
И да – обе пары были полностью в цветном шпоне под дерево (т.е. передняя панель в цвете как и все остальные стороны.
75ГДН указан в паспорте этих колонок (в нете скачал). Но при этом в паспорте на схеме не указаны номиналы катушек. Так что ему верить тоже абсолютно не нужно.
По паспортам – в версии советского приемника Selena B-216 с FM диапазоном в паспорте для обычного приемника просто была вклеена бумажка – типа “в вашем приемнике установлен блок FM диапазона”. При этом на самом приемнике шкала отображена как УКВ, а ловит FM. У меня есть такой 🙂
Дрюг. Они были у меня в заводском исполнении на ППУ подвесе превратившемся в какашку желтого цвета. 2 пары. Так что глазки свои сначала раскрой прежде чем что-то писать.
как определить завод изготовитель?
Ивано-Франковские или Волжские?
Если нет ни каких стикеров, лейблов и прочего?
У волжских перед динамиками проволочная сетка, у Ивано-Франковских – штамповка с дырочками
У Ивано-Франковских тоже сетка была сначала, когда ставили 30ГД-2 с большим колпаком, потом удешивили НЧ динамик (корзина стала легче и тоньше на 75ГДН-3), и вместо сетки появилась штамповка, да и вообще остальные динамики СЧ и ВЧ ставили уже другие. На Волжских, вроде бы вся пластмасса такая же как на Ивано-Франковских, наверное в одном месте отливалась, возможно по фильтрам, по их внешнему виду как-то можно сравнить.
Здравствуйте! скажите пожалуйста имею такие калонки ас35-018 востанавливаю корпуса уже привел в порядок на нч динамике вместо ппу поклеил подвес резиновый китайский резина мягкая а на середине 20 гдм-3 как то неохота переклеивать было поставил от веги 20 гдс-4 но середина как то не радует стоит ли ставить туда обратно 20 гдс-3 ?есть ли какая разница между ними? оба на 8 ом отличаются только подвесами
Эдуард, отличаются они не тоьько подвесами. Материал диффузора различается, колпачки отличаются, звук тоже. Вегавские играют неплохо. Попробуйте конденсатор на сч увеличить до 20 мкФ.
Спасибо Денис попробую а стоит там на середине не знаете на сколько мф?
Эдуард, по заводской схеме 10 мкФ.
Мужики,А что вы скажете о таких Амфитона 35ас-018 10гд-35 ,15гд-11а , 30гд-2
Здесь на фото видно что стоят нч 30 гд-2 и вч 10 гд-35, за сч не ручаюсь..
Что хотите услышать? На большинстве фото как раз поздние 35ас-018 (75ГДН-3, 20ГДС-3, 6ГДВ-7). Ранние заметил вроде только на четвертом фото сверху – Волжские.
Если 30ГД-2 то это комплект от S-90. Уже не Амфитон. И басы другие. Но если не сравнивать то сойдёт. Но я всё сравниваю. Разница есть.
Если сравниваете (в чем большое сомнение), то, по моему, очень трудно не увидеть, что 30ГД-2 разные в Амфитонах 30АС-018 и в S-90,
подвесы ППУ против резины, заводы изготовители Ивано-франковск и Радиотехника.
РАЗНИЦЫ НЕТ! =разница есть если фильтры одинаковы. Если их чуть чуть изменить– разницы НИКАКОЙ. НАБОР ДИНАМИКОВ ОДИНАКОВЫЙ. Разница только 30АС-018– расположение динамиков правильное,S-90–Расположение динамиков КРИВОЕ(и звук кривой).
С точностью до НАОБОРОТ. В 35АС212 (S90) СЧ и ВЧ динамики сдвинуты относительно центральной оси передней панели. Это сделано для уменьшения влияния дифракционных отражений от краев передней панели.
А “кривой” звук и там и там. И связано это не с фильтрами, а с несостыковкой СЧ и ВЧ динамиков с одной стороны. И с безобразным СЧ динамиком (в девичестве 15ГД11).
Расположение правильное. Фильтры кривые и пищалка не очень.
При сдвиге от оси динамиков звук СРАЗУ становится кривым. Представьте ось (направление излучения) суммы динамиков. И куда равное излучение суммы динамиков будет направлено? Если этого не понять(тем более не услышать). И про фильтры– практически ВСЕ фильтры кривые, если они не первого порядка.Точнее правильный фильтр другого порядка(с правильным стыком) получить в 10 раз сложнее. (и скорее всего без микрофона Невозможна– да и с микрофоном почти нериализуемое событие– нужна целая статья, а это к АКЯ Маркову Николаю…..,я могу это понять,но (пока)не объяснить).
Самая большая проблема 15ГД11 и его нестыковка с 10ГД35. А фильтры? Ну что ж, до кучи и фильтры.
Советским колонкам а-ля С-90 (с регуляторами частот или без без разницы) нужен усилитель с регулировкой СЧ (Амфитон А1-01 к примеру). Подубрав на усилителе немного СЧ колонки эти звучат намного приятнее, крикливость уменьшается.
Точно. Был у меня такой с S-90B в паре.
“усилитель с регулировкой СЧ (Амфитон А1-01 к примеру). Подубрав на усилителе немного СЧ колонки эти звучат намного приятнее, крикливость уменьшается”. На амфитон а1 средние частоты не убавляются. Регулировка от 0 в +
Там 0 посередине на 12 часов, как на НЧ и на ВЧ. Я ставлю регулятор СЧ на 9 часов.
На НЧ и ВЧ там тоже регулировка только в плюс по-вашему?
Действительно нарисовано на усилителе СЧ от 0 до +. Рег-ка НЧ и СЧ от – до +. На на слух если ставить СЧ на минимум (0) то глуховато получается. В инструкции я про это ничего не увидел (просто написано пределы регулировок 10дБ). Хотелось бы услышать мнение кто разбирается в эл.схемах.
Вариант модернизации, фото с сайта авито.
ХМ Админ, а почему теперь можно загрузить только один файл?
Это же очень не удобно!
2
Ну это уже другие колонки получаются.
Кто нибудь может подсказать диаметр провода в катушке индуктивности фильтра НЧ полосы (L1) ?
Там все катушки проводом 1,2 мм.
в поздние ставили и 30гд-2 с большим колпаком.так же под ппу.вероятно в момент развала и позже других просто уже не было.
собственно в одной из последних я обнаружил с завода набор динамиков практически идентичный электронике 35-015.и вч с колпаком на магните в том числе.но сч\нч динамики все же были на ппу.икачество корпуса-весьма слабое.так что все что шло с 90 года и далее-лучше не брать.
Друзья! А как Вы думаете, а если пересобрать стандартный 15гд11а \ 20ГДС (оставив родную катушку) на тонкий их бумажный дифузор (и может быть шайбу) от 4ГД-8Е или 5гдш из тех, что ставят целиком в с90. Подвес, может быть, ткань поставить, ибо родной бумажный может порвать просто на большом ходу.
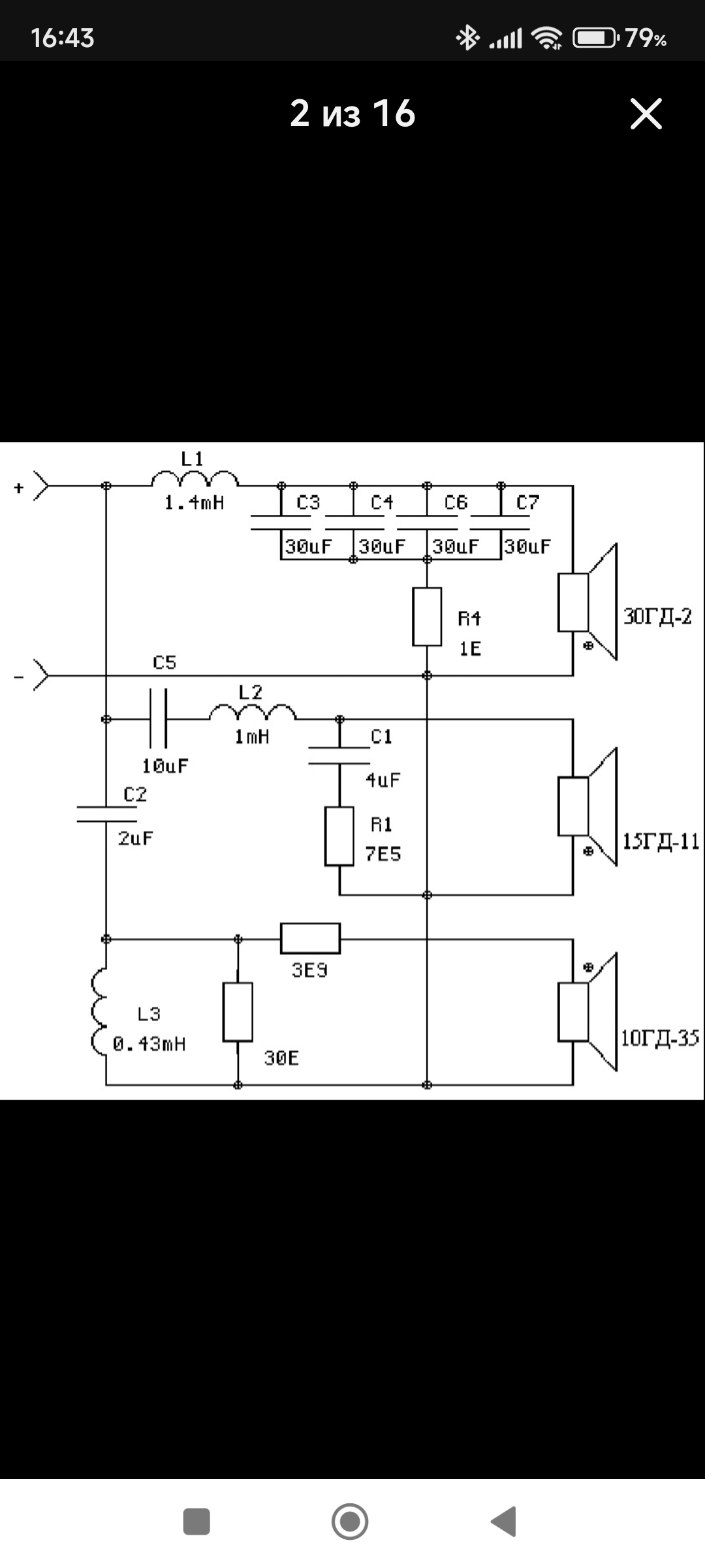
Ребята, подскажите пожалуйста есть ли у кого ранняя схема фильтров, тех ас которые на гд 30? Купил себе под восстановление 1984 г в. Разобрал один фильтр, с целью перенести всё на фанеру, да проводку поменять. Предварительно глянул, что есть здесь схема, да тем более с указанием выходов и входа. Вобщем распаял, раскрутил, ну и думаю, дай номиналы резисторов сверю с схемой. На них надписей не разобрать. Начал мерить и сверять, а там капец, вообще с схемой не совпадают. Да и их 4 а не 5 , как здесь на схеме. Короче я в панике. Нашёл в инете две схемы с 4мя резисторами, но там у них номиналы резисторов разные, да и НЧ в противофазе. Правильная эта схема или самопальная. Вобщем помогите, чем сможете.
После переноса элементов фильтра с металлической на фанерную основу хорошо бы измерить индуктивности катушек.
Когда в 25ас027 тоже перекидывал с металла на фанеру, было чем мерить индуктивность, ради интереса мерили. Но мерили просто снятую катушку, всё в заводских номиналах. А сейчас и мерить нечем. А что вы думаете тогда мотали катушки с учётом металлической площадки? Я думаю вряд-ли.
В моих 25АС-033 измерил индуктивности катушек, лет десять спустя после покупки: катушка НЧ фильтра совпала с указанным на схеме номиналом 2.07 мГн, катушки СЧ фильтра по схеме 2.0 мГн, фактически были 1.6…1.72 мГн, катушка ФВЧ 0.47 мГн на схеме, фактически 0,5 мГн.
Перефразирую немного вопрос. У кого есть данные АС старого образца на 30гд 2 и стоят фильтры с 4мя резисторами. Подскажите пожалуйста какого номинала стоят у вас резисторы и как расположены вход и выходы на фильтре. Или может кто обладает старой схемой фильтров.
Вот такую схему нашёл. Кто нибудь с такой сталкивался?
Во всех вариантах этих ас фильтр один и тот же. R4 – два резистора по 2 ома. Рекомендую заменить на один 3-4 ома, а С5 увеличить до 15 мкФ. Менять железку на фанерку – смысла мало.
Вот такая же, но номинал резистора больше .
Вот какой верить…
Вобщем, сам спросил, сам отвечу. Сегодня провёл анализ второго фильтра с первой схемой указанной мной выше, оказалось первая схема правильная, где r4 1ом. Номиналы всех резисторов сошлись в пределах погрешностей. Входы, выходы нашёл тоже. Просто странно, что такая затёртая тема про эти АС, а судя по молчанию такая схема фильтров редкая. Я сразу думал, что фильтра копаные, но прекрасно помню, что когда их снимал, болты в краске были не тронутые. Нч, тоже на пломбах. Акустика 1984года, Нч 30гд2 на ппу с большим колпаком, СЧ, 15гд11а, Вч, 6гдв6с16 на одной, на второй стоял 6гдв7. Я так думаю и один и второй не родные. Но надо было искать пару, нашёл второй 6гдв6с16 с хранения. Ну вообщем и такие экземпляры встречаются. Может кому пригодится…