Изготовитель: Ленинградское оптико-механическое объединение им. В. И. Ленина.
Назначение: для воспроизведения звука в комплексах звуковоспроизводящей аппаратуры для вокально-инструментальных ансамблей и в системах звукоусиления и звуковоспроизведения.
Технические характеристики 30А-142 «Ломо»:
2-х полосная АС с фазоинвертором
Номинальный диапазон частот: 50 – 16000 Гц
Чувствительность: 96 дБ
Паспортная мощность: 50 Вт
Сопротивление: 15 Ом
Используемые динамики:
НЧ: 4А-32-2
ВЧ: 1А-22
Частота раздела фильтра: 1200 Гц
Габаритные размеры (ШхВхГ): 790х450х355 мм
Масса: 35 кг
Описание 30А-142 «Ломо»
АС выполнена в виде прямоугольного ящика из фанеры. Лицевая панель закрывается съемной рамой с тканью. На задней стенке находится выход и шильдик с названием АС. Динамики расположены на лицевой панели по центру, вдоль вертикальной оси. В качестве низкочастотного звена применен широкополосный динамик 4А-32-2, а в качестве высокочастотного – 1А-22 с рупором. В углу под НЧ динамиком находится отверстие фазоинвертора. Изнутри корпус оклеен поролоном. На задней стенке крепится плата электрических фильтров.















А говорили, что 4А32 нельзя делать с ФИ, а вот нате вам пожалста!))
Ну если “подзабить” его поролоном, как на картинках – отчего-же?!
Поролон скорее всего сам от стенок корпуса от старости осыпался на дно, забив ФИ
“Поролон скорее всего сам от стенок корпуса от старости осыпался на дно, забив ФИ”
А я уж грешным делом думал, что до этой мысли кроме меня никто не дойдет.
Взглянуть-бы на АЧХ и схему фильтров,этих колоночек.Может кто-то поделится информацией?
М, прелесть-то какая! Интересно, как звучат.
Фазоинвертор не к месту, однако, весь внутренний объем колонки заполнен поролоном. Это как бы мини-версия Солиста.
“А говорили, что 4А32 нельзя делать с ФИ…”
С перепою, все что угодно сказать можно.
“…однако, весь внутренний объем колонки заполнен поролоном…”
А это очередной фантаст в области звука сподобился.
В Солисте никакого подобного заполнения нет, и фазоинвертор есть, и 1А22 звучит сказочно! Да еще и на ламповый УНЧ!
Вы видели какой здоровенный корпус у Солиста? Размером с холодильник, литров под 200.
А тут – в два раза меньше. Вот и приходится набивать поролоном, чтобы с помощью этого грязноватого трюка увеличить внутренний объем, ибо такому динамику корпус явно маловат.
Иван:
“Вы видели какой здоровенный корпус у Солиста?”
Не только видел, но и тягал туда-сюда. И 4А32 и Beag-сороковатник и немало еще чего. Даже измерения иногда удавалось провести. И как все это звучит на ламповую технику представляю не по чужим впечатлениям.
У Солиста чистого 140л для двух 4-А32., а у 30А-142 чистого 94л. для одного !!! ) То что на фот о виднеется поролон – просто от времени он осыпался со стенок, уважаемый;)
Чет меня при взгляде на них тянет сказать “Че за ересь!”.
Плоский ФИ и ШИ динамик на НЧ. Рупор ВЧ.
Одна из моделей Клипш имела такую же композицию.
Имей они дополнительный ВЧ добивающий полосу воспроизведения до 22кгц то вышел бы Heresy. Так же это дало бы дополнительный объем и облегчило жизнь 4а32.
Склейка панелей корпуса выполнена по технологии “Ласточкин хвост” (очень дорого и требует чпу фрезирования) на клей, в советской акустике более распространен распил под 45градусов (эстетично) или кромка к торцу(тупо дешево). Значит что самих АС было не очень много. Расчет ФИ по размерам при толщине стенок в 16мм дает 30гц.
“Имей они дополнительный ВЧ добивающий полосу воспроизведения до 22кгц”
А Вы слышали, как 1А22 выдает высокие частоты 10-14 кГц с генератора? Что Вы собираетесь слушать на 22 кГц?
Уверен 100%. Наверняка найдутся Психи что будут их слушать в ближнем поле(дома) от какого нибудь прибоя.
Уже нашёлся один – больной на всю голову. Это я. У меня вместо 4А-32 – 25 ГДН-5, и корпус изнутри оклеен поролоном. А дыру я, разумеется, заклеил.
“…У меня вместо 4А-32 – 25 ГДН-5…”
Тоже неплохое решение.
Привет!Почему именно поролоном обклеяли колонку?ведь много и других материалов?
“Почему именно поролоном обклеяли колонку?ведь много и других материалов?”
И чем по Вашему их еще возможно было обклеить в период их создания? Этот материал в ту пору был наиболее доступен. Купишь толстый коврик, пошинкуешь его на нужные размеры и вперед…
За то время хорошо знаю. Материал для демпфирования акустики какой лучше использовать на сегодняшний день.
Можно синтепон.
Доброго дня добрым людям!
Всё хочу спросить: а где у колонок (широкополосных, 2-х и более полосных) заканчивается “ближнее поле” и начинается “дальнее”?
Для справки: в десятисантиметровом диапазоне (три “Фига” Герца) ДН антенны формируется на расстоянии порядка километра, всё что ближе — это поле месье Френеля (поле индукции). Свойства звуковых волн (продольных) и радиоволн (которые всегда поперечные) при схожих длинах тоже схожи — примеров полно (и линзы и замедляющие плоскопараллельные системы, рупоры и волноводы — четверть волновые лабиринты по-нашему, согласованные нагрузки — звукопоглотители и т.д.).
я слушаю два 4а32 в паралель и 1а22 через канденсатор
Значит у вас 30a188.
Не согласен у меня о крытый ящик
Это не ласточкин хвост. Такое соединение называется “в лапу”
Это ни фига не ласточкин хвост, а лапа в лапу.
Про толщину стенок и настройку на 30 герц – бред ужасный.
“Наверняка найдутся Психи что будут их слушать в ближнем поле…”
Еще и в малосемейке. А в обычной квартире поле может быть дальним? Встал с кресла, тапки нашел – уже возле противоположной стены. Для такой акустики все пространство ближнее. А два рупора – отдельная веселуха.
Интересные АС,только если читать справочник киномеханика,ТО-Паспортная мощность-12 Ват.Диапазон-63-12000 Гц.Частота разделения Гц-1200.Размеры-790,450,355.Масса-35 кг.Обычный динамик 4А-32,и вч-1А-20.С уважением к администратору.
“…только если читать справочник киномеханика,ТО-Паспортная мощность-12 Ват.Диапазон-63-12000 Гц.Частота разделения Гц-1200.Размеры-790,450,355.Масса-35 кг.Обычный динамик 4А-32,и вч-1А-20.”
И что Вас здесь смущает?
Технические характеристики приложены здесь смущает.
“Технические характеристики приложены здесь смущает.”
Технические характеристики, или что приложены? Что в характеристиках не так по Вашему?
Динамики разные,хотя туда можно прицепить разные,и размеры не верны.
Спасибо! Диапазон до 12 кГц?
Так написано в справочнике,и в этих ВЧ эффективный диапазон до 12500 Гц.им и больше не надо,оглохнуть можно..Эти АС использовали в киноустановкой КЗВП-14.Усилитель 6у-40уз.
Почему сверху в характеристиках написано нч динамик 4а32-2?
потому-что он там как нч используется и зарезан фильтром.
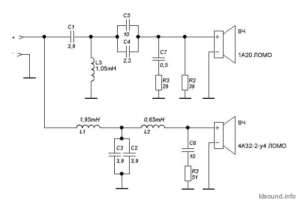
В АС 30А-142 ЛОМО в качестве вч- звена применялись головки 1А-20 с короткими бирадиальными рупорами. Головки 1А-22 никогда не применялись и могли быть поставлены только любителями модернизаторами. Соответственно ее частотный диапазон составляет до 12500 Гц и предопределяется частотным диапазоном головки 1А20. Кто-то найдет в этом странность ведь сама головка 4А-32 имеет верхнюю частоту 16 000 Гц и какой смысл ставить головку 1А20 с частотным диапазоном всего до 12500 Гц. Но смысл был именно в специфике применения этот АС. Цель рупора “добивать” до средних и задних рядов кинотеатра, где от вч- составляющих динамика 4А-32 оставался только “пшик” . В свою очередь многие были свидетелем такой картины, когда в системе просто нет баса, но бас концентрировался весь у соседей и им не даёт нормально жить, так и здесь в силу оформления нч секции в виде фазоинвертора, ранее оно называлось “корректирующее отверстие” и специфики распределения звуковых волн данная акустика была настроена так, чтобы частотный баланс достигался на определенном расстоянии от АС. Применялась данная акустика в небольших залах, частое ее применение это сельские клубы, для показа фильмов и пр. Где в силу невысоких требований в целом и ограничения самой аппаратуры небыло смысла расширять к примеру частотный диапазон и устанавливать более высокочастотные головки 1А22. В свою очередь применение же головки 1А20 давало лучшую разборчивость на голосе и более высокое по сравнению с 1А22 звуковое давление. Внутренний объем данной системы составляет порядка 86 литров. Оформление фазоинвертор (корректирующее отверстие) частота настройки мне не известна. Частота раздела порядка 1250 Гц +-. Внутреннее пространство оббито листовым поролоном, который за это время приходит в негодность и осыпавшись забивает нижнее пространство АС и вываливается с корректирующего отверстия.
ищу заводские фильтра к 1а20.Говорят они лучше чем самопал.Сам сделать не специалист.Увы!
Анатолий,я нашел 2 фильтра на олх.Один для 4а-32 и 1а-20.Втрой для нч 2а-12 и 1а-20.Только цены кусаются..
Спасибо!Олег!Я видел их.Цена больше динамиков!
Ну поторговаться можно..
2000грн и торговаться.Сам сделаю!Только как
Фильтра от КИНАП в большинстве двухполосные. Частота раздела выбрана не исходя качественного звука, а исходя из получения не искаженной максимальной мощности. Вам дома это не нужно. При выборе частоты раздела и не имении измерительного микрофона исходите из применяемых динамиков и их характеристик. Многие данные имеются в интернете. Фильтра двухполосные состоят с фильтра высоких частот и низких на пассивных элементах. Если фильтр первого порядка то это всего лишь катушка индуктивности на нч последовательно нч-динамика и конденсатор последовательно вч-звену, второго порядка – четыре детали две катушки, два конденсатора. Соответственно к нч-звену добавляем конденсатор паралельно нч-динамику и катушку паралельно вч-динамику. Думаю изначально можно ограничится фильтром второго порядка. Калькуляторы для расчета фильтра есть в сети. Сложность заключается в другом, а это измерение реального сопротивления каждого из динамиков на именно частоте раздела. Обычный мультиметр показывает сопротивление по постоянному току, прошу не путать. Для этого нужен звуковой генератор, милливольтметр и магазин сопротивлений. Методика измерения есть в сети. После расчета и изготовления фильтр требует настройки под реальные условия.
С ценой на фильтры от КИНАП ситуация действительно странная. Порой бывает дороже цены самих динамиков это точно. Наверно раскупают, если цена держится. Но спрос на сами динамики КИНАП, я не беру редкие позиции, уверенно стремится к нулю с каждым последнем годом….
Здравствуйте. Подскажите пожалуйста, размер отверстия фазоинвертора. И отступ от краёв.
Предлагаю схему с некопаных 30а-142: https://ldsound.info/wp-content/uploads/2026/03/30a_1421.jpg
Не вызывает доверия эта схема, лучше фото покажите.
Фото фильтра есть даже на этой странице, не вижу смысла тратить время на его фотографирование и выкладывание здесь, я и так пол дня потратил на его снятие, обмер и составление схемы. Если выложенная мною схема вызывает у вас сомнение, можете лично приобрести данную акустику, снять схему и выложить здесь.
От себя добавлю, что ничего странного я в этой схеме не вижу. А звучит эта акустика отменно, живо, натурально, масштабно, со сценой и всеми нюансами. Звук большой, живой и очень красивый. У меня спелись с Hitachi LOD HA 500F на VFET полевиках, который по звуку весьма близок к ламповым усилителям на триодах. Из чего делаю вывод, что точно хорошо будет звучать с ламповыми, с усилителями на германии или полевиках, желательно в классе А.
Единственный момент, спад на высоких с 12кгц. Лечится установкой супертвитера, простейшего типа пули, или как вариант p-audio pht-413