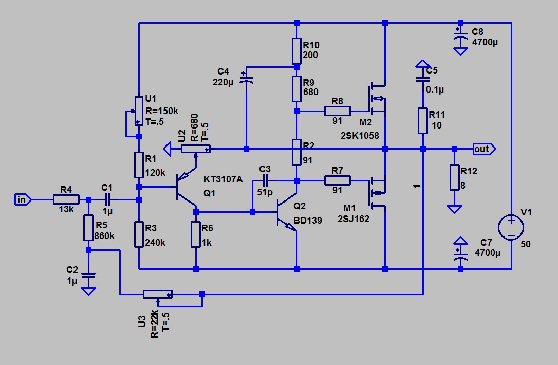
« Высококачественный усилитель 20 Вт/4 Ом (Бать, Середа)

5

Закладка Постоянная ссылка.

Добавить комментарий

Ваш адрес email не будет опубликован. Обязательные поля помечены *