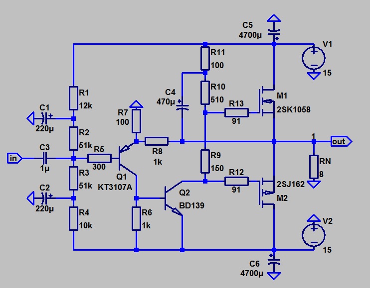
« АБ1 – однотактный усилитель класса А

unnamed-file

Закладка Постоянная ссылка.

Добавить комментарий

Ваш адрес email не будет опубликован. Обязательные поля помечены *