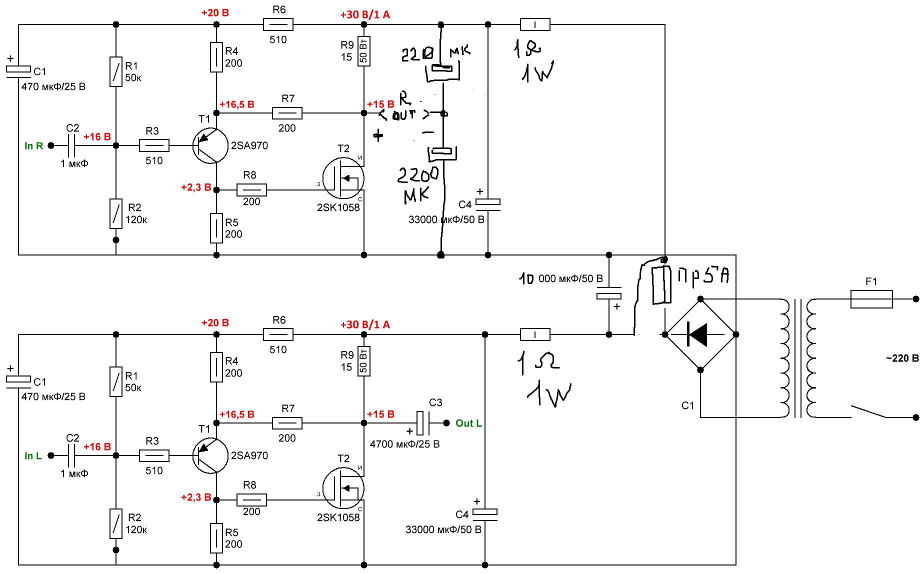
« АБ1 – однотактный усилитель класса А

12

Закладка Постоянная ссылка.

Добавить комментарий

Ваш адрес email не будет опубликован. Обязательные поля помечены *